源码编号:D42
源码名称:基于SSM的在线考试系统
项目类型:Java web(SSM框架)
用户类型:双角色,学生、教师
主要技术:Java、JSP、SSM、BootStrap
运行环境:win10/win7、JDK1.8及以上
运行工具:Eclipse
数 据 库:MySQL5.5及以上版本
运行服务器:Tomcat7.0及以上版本
是否基于Maven环境:否
数据库表数量:12张表
是否有代码注释:有注释
是否有毕业论文:有(页数39页,字数9463)
是否有PPT:有
适用场景:Java毕业设计学习参考。
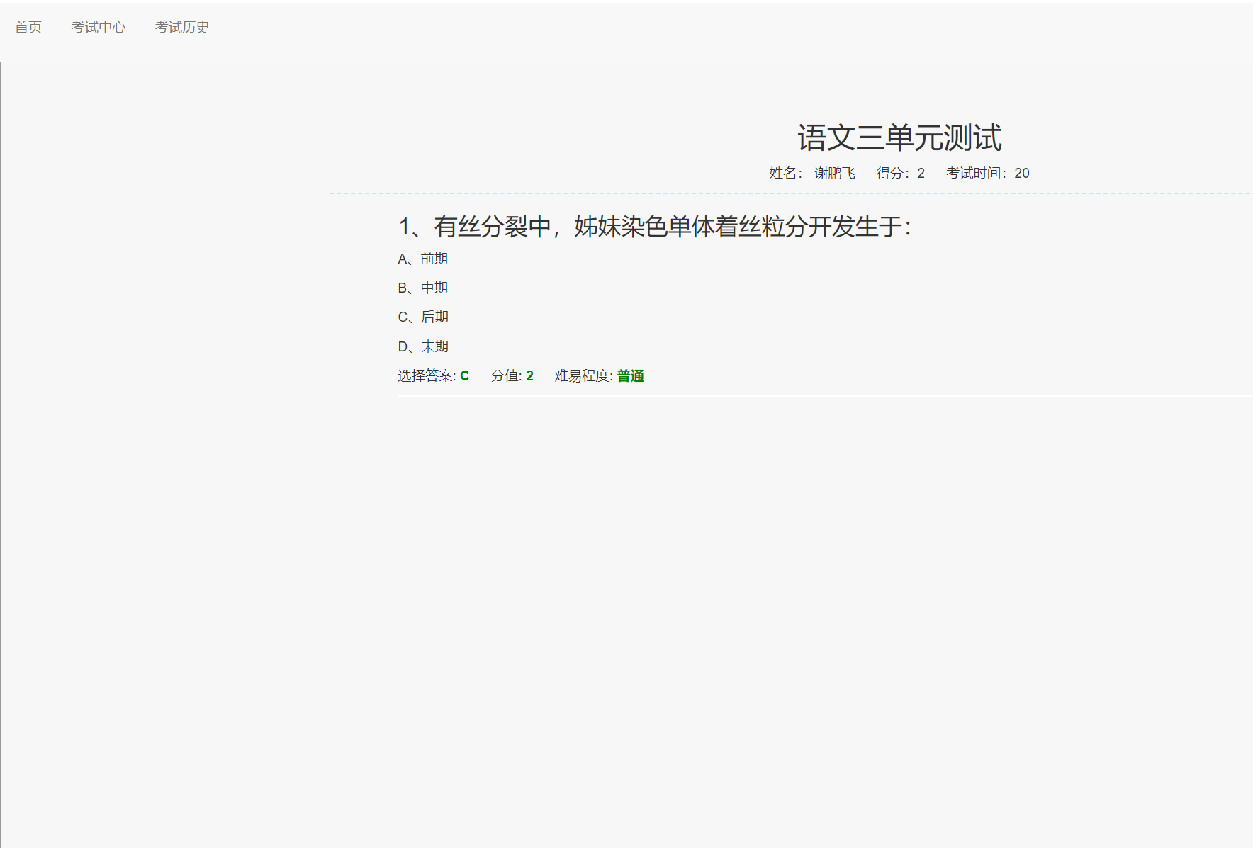
项目简介:基于SSM的在线考试本系统是一款关于学生在线考试的系统,系统分为前台管理和后台管理,前台网页主要是面向用户学生的,学生注册登录后可以进行进入考试中心进行分配,也可以查看过往考试历史等,后台是教师,教师登录后可以进行年级管理,班级管理,科目管理,教师管理,学生管理,试卷管理,试题管理,考试安排管理,以往考试信息管理,以及老师所在权限的查看,删除,修改等功能。
首页

项目内容

项目骨架

数据库

注册

登录

考试历史

试卷

学生管理

班级管理

科目管理

试卷管理

试题管理

以下是部分论文截图
目录1

目录2

摘要

绪论

系统实现

温馨提示! 你需要支付
¥29.00 元后才能查看付费内容
点击付费